8月24日至26日,2024年中国大学生机械工程创新创意大赛——“卓然-笃舜-宏图杯”过程装备实践与创新赛全国赛在中国石油大学(华东)举行。我校机械与轨道交通学院学子再创佳绩,实现了一等奖的突破。
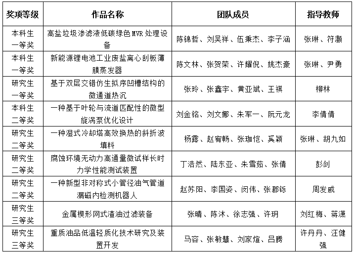
陈文林、张贺荣、许耀倪、姚杰豪的作品《新能源锂电池工业废盐离心刮板薄膜蒸发器》,陈锦哲、刘吴祥、伍秉杰、李子涵的作品《高盐垃圾渗滤液低碳绿色MVR处理设备》获本科生组一等奖。张玲、张鑫宇、黄亚斌、王祺的作品《基于双层交错仿生拟序凹槽结构的微通道热沉》获研究生组一等奖。同时,学校获二等奖4项、三等奖2项。
学院于4月组织学生参赛,6月举行校内选拔赛,遴选出20项作品报送区域赛,区域赛获奖12项,推送9项参与国赛评审,经过网评,4项作品晋级总决赛,最终国赛获奖9项(其中一等奖3项、二等奖4项、三等奖2项)。参赛师生利用周末和假期备赛,打磨作品。决赛场上,同学们灵活应用所学知识,获得了专家的一致认可。获奖学生代表张贺荣表示,比赛不仅提供了团队展示创新成果的宝贵机会,也促进了自己学术与实践的深度融合。
据悉,本届大赛由中国机械工程学会主办,中国石油大学(华东)和青岛科技大学承办,中国机械工程学会压力容器分会、中国化工学会化工机械专业委员会、化学工业出版社、浙江工业大学嵊州创新研究院协办,上海卓然工程技术有限公司、安徽笃舜智能装备有限公司、荆门宏图特种飞行器制造有限公司等相关企业赞助支持。 全国171所高校2965个团队报名参赛,经过校赛和全国10个区域(省区)赛选拔,共有600项(其中本科生作品453项,研究生作品147项)作品进入全国总决赛。先后经过在线网络评审和优秀作品线下评审答辩环节,最后评选出一等奖127项(其中本科生95项、研究生32项),二等奖158项(其中本科生121项、研究生37项)和三等奖185项(其中本科生146项、研究生49项)。(通讯员/彭明松 章莹 审核/袁志华 张小远 编辑/庄媛)

备赛现场展示

参赛师生团队合影













